Appearance
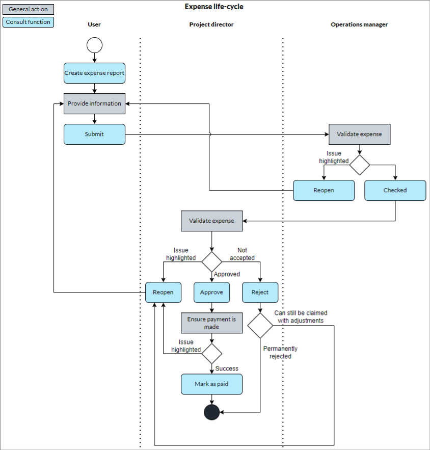
Expense life-cycle
The following diagram explains the process flow for invoice approval:

The following table explains which users have the rights to take an expense to the following stage.
| Stage | Project expense | Non-project expense |
|---|---|---|
| Check | Someone with "Manage users" ability | Someone with "Manage users" ability |
| Approve | Project director | Line manager |
| Mark as paid | Project director | Line manager |
